平安保险车险事故处理可通过拨打其官方客服电话95511进行咨询与报案。具体操作流程如下:通过微信获取电话号码打开微信,在搜索栏中输入“平安车险电话” ,进入相关页面后点击“联系电话 ”,系统会弹出客服电话号码(通常为95511),点击“呼叫”即可直接联系客服 。直接拨打9551195511是平安保险的全国统一客服热线 ,提供24小时服务。

平安保险车险服务电话为400-931-8290。该号码是平安车险官方提供的全国统一服务热线,用户可通过拨打此号码咨询车险报价、投保 、理赔、道路救援等相关服务 。服务功能说明:全天候服务:平安车险电话支持24小时全天候接听,用户可随时联系客服处理紧急情况 ,如事故报案或道路救援需求。
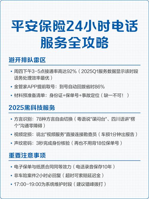
平安保险车险的客服电话为95511。该号码是平安产险官方提供的统一服务热线,具体功能与使用场景如下:核心功能覆盖全流程服务95511整合了咨询、售后服务 、保险报案三大核心功能 。
平安车险报案电话是95511。95511是平安保险统一客服热线,同时也是平安车险的报案电话。车主在遇到交通事故或车辆损坏等情况下 ,可以通过拨打95511及时联系到平安车险的客服人员,进行报案和咨询 。这一电话号码的设置,旨在为客户提供便捷、高效的服务体验。
1、平安保险车险的官方客服电话为95511 ,其24小时服务热线为4008-000-000。以下是具体说明:核心服务电话功能95511是平安保险的全国统一客服热线,覆盖车险咨询 、投保、理赔、保单查询等全流程服务 。用户拨打后可根据语音提示选择车险相关业务,或直接转接人工客服。
2 、原服务电话调整情况平安车险原产险服务电话为95512,但该号码已于2012年底停止独立使用。目前拨打95512仍可接通 ,但系统会自动转接至95511,因此两个号码均可作为联系入口,但实际服务由95511统一承接。当前救援服务操作流程需申请道路救援时 ,用户应直接拨打95511,接通后根据语音提示转9键,即可接入人工客服 。
3、中国平安车险的电话为95511。该号码是中国平安产险的客户服务专线 ,同时作为车险报案电话,承担着多项核心服务功能。其服务范围涵盖业务报案、产险咨询 、查勘调度、事故救援、客户投诉、电话销售及电话回访等全流程环节 。95511提供全年无休的24小时服务,确保客户在任何时间都能及时获得支持。
4 、平安保险车险的官方客服电话为95511转9。拨打该号码后 ,根据语音提示选择“车险服务”即可接入人工或自助服务通道,咨询投保、理赔、保单查询等业务 。关于平安保险的企业性质演变:中国平安保险(集团)股份有限公司最初由中国工商银行和招商局集团两大国企股东发起设立,因此具备国企属性。
1 、平安车险电话号码是95511。以下是关于如何转人工的详细解转人工方式 针对车险业务:若您需要办理车险相关业务并希望转接到人工客服 ,可以直接拨打4008-000-000,然后按“2号键 ”即可直达车险客服 。针对其他业务:个人寿险业务:拨通95511后,按“1”键转人工。